Linux作为开源操作系统的代表,其强大的命令行工具是系统管理和高效工作的核心,掌握Linux重要命令不仅能提升操作效率,还能深入理解系统运行机制,以下从文件管理、系统监控、网络配置、文本处理和软件管理五个维度,详细解析常用命令的功能与用法。

文件管理命令
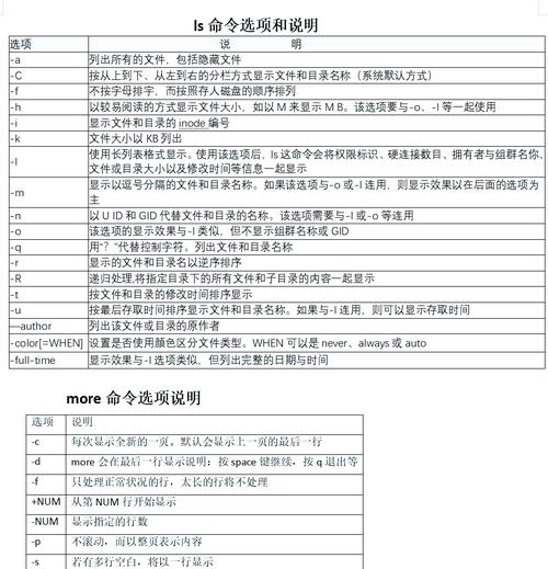
文件管理是Linux操作的基础,ls命令用于列出目录内容,ls -l以长格式显示文件权限、所有者、大小等信息,ls -a则可显示隐藏文件。cd命令用于切换目录,cd ..返回上级目录,cd -在最近两次目录间切换。cp命令复制文件或目录,cp -r递归复制整个目录,cp -i在覆盖前提示用户确认。mv命令实现文件移动和重命名,mv -i同样提供覆盖提示。rm命令删除文件,rm -r递归删除目录,rm -f强制删除不提示。mkdir创建目录,mkdir -p可创建多级嵌套目录。touch用于创建空文件或更新文件时间戳。find命令按名称、类型、时间等条件查找文件,如find /home -name "*.txt"查找home目录下所有txt文件。chmod修改文件权限,chmod 755 file设置所有者可读写执行、组用户和其他用户可读执行。chown更改文件所有者,chown user:group file同时修改所有者和所属组。
系统监控命令
系统监控命令帮助管理员实时掌握系统状态。top动态显示进程资源占用,按P按CPU排序、M按内存排序。htop是top的增强版,支持彩色显示和鼠标操作。free -h以人类可读格式显示内存使用情况,df -h查看磁盘空间占用。ps aux列出所有进程,ps -ef显示完整进程树。kill终止进程,kill -9强制终止进程。uptime显示系统运行时间和负载平均值。vmstat报告虚拟内存统计信息,vmstat 1每秒刷新一次。iostat监控CPU和I/O设备负载,iostat -dx显示详细设备统计。dmesg查看内核日志,dmesg -T显示带时间戳的日志。
网络配置命令
网络配置命令用于管理和诊断网络连接。ifconfig查看和配置网络接口,ifconfig eth0 up/down启用或禁用网卡。ip addr是ifconfig的现代替代命令,ip addr show显示所有接口信息。ping测试网络连通性,ping -c 4 baidu.com发送4个数据包。netstat -tuln显示所有监听端口和协议。ss -tuln是netstat的升级版,性能更优。curl用于传输数据,curl -I www.baidu.com获取HTTP头信息。wget下载文件,wget -c file.zip支持断点续传。ssh远程登录,ssh user@ip连接到远程主机。scp在本地和远程间复制文件,scp -r /local user@ip:/remote递归复制目录。traceroute追踪网络路径,traceroute -n www.baidu.com禁用DNS解析。
文本处理命令
文本处理命令是Linux高效处理数据的利器。cat显示文件内容,cat file1 file2 > file3合并文件。less分页显示文件内容,支持上下翻页和关键词搜索。grep搜索文本内容,grep -r "error" /var/log递归搜索包含error的行。sed流编辑器,用于文本替换和删除,sed 's/old/new/g' file替换所有old为new。awk按列处理文本,awk '{print $1,$3}' file输出每行的第1和第3列。sort对文本行排序,sort -n file按数字排序。uniq去除重复行,sort file | uniq先排序后去重。wc统计文件行数、单词数和字节数,wc -l file统计行数。tar打包和解压文件,tar -czvf archive.tar.gz /dir打包并压缩,tar -xzvf archive.tar.gz解压。

软件管理命令
Linux发行版的软件管理命令简化了程序安装和更新,在基于Debian的系统(如Ubuntu)中,apt update更新软件包列表,apt upgrade升级已安装软件,apt install package安装软件包,apt remove package卸载软件包,在基于Red Hat的系统(如CentOS)中,yum update更新系统,yum install package安装软件,yum remove package卸载软件。dpkg用于管理Debian的二进制包,dpkg -i package.deb安装本地deb包,dpkg -l列出已安装软件包。rpm管理Red Hat的软件包,rpm -ivh package.rpm安装rpm包,rpm -qa查询已安装软件包。systemctl管理系统服务,systemctl start service启动服务,systemctl enable service设置开机自启,systemctl status service查看服务状态。
相关问答FAQs
Q1: 如何查看当前系统的Linux发行版信息?
A1: 可以使用以下命令查看发行版信息:lsb_release -a(显示LSB兼容发行版的详细信息)、cat /etc/os-release(查看系统定义的发行版信息,如Ubuntu、CentOS等)、cat /etc/issue(显示发行版标识文件),对于基于Red Hat的系统,还可使用cat /etc/redhat-release。
Q2: 如何查找并删除指定目录下所有扩展名为.log的文件?
A2: 首先使用find命令查找文件:find /path/to/directory -name "*.log",确认路径正确后,添加-exec参数执行删除操作:find /path/to/directory -name "*.log" -exec rm -f {} \;,其中-f表示强制删除不提示,\;是命令结束符,若需在删除前提示用户,可将rm -f替换为rm -i。

