Ubuntu作为基于Linux的开源操作系统,因其稳定性和易用性受到广泛欢迎,对于初学者而言,掌握基础命令是高效使用系统的关键,以下将详细介绍Ubuntu入门常用命令,帮助用户快速上手。

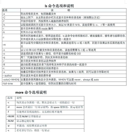
文件和目录操作是日常使用中最频繁的操作。ls命令用于列出当前目录下的文件和子目录,常用参数包括-l(显示详细信息)、-a(显示隐藏文件)和-h(以人类可读格式显示文件大小)。ls -lah会以详细列表形式显示所有文件,包括隐藏文件,并以KB、MB等单位展示文件大小。cd命令用于切换目录,cd ..返回上级目录,cd ~进入用户主目录,cd -在最近两次访问目录间切换。pwd命令显示当前所在的工作目录路径,创建和删除文件/目录时,touch filename用于创建空文件,mkdir dirname创建新目录,rm filename删除文件,rm -r dirname递归删除目录及其内容(需谨慎使用),复制和移动文件通过cp source destination和mv source destination实现,mv也可用于重命名文件。
文本编辑和查看命令中,cat filename用于查看文件全部内容,适合短文件;less filename分页显示长文件,支持上下滚动和搜索;nano filename打开简单文本编辑器,适合快速修改文件内容,系统信息查询方面,uname -a显示系统详细信息,top或htop实时查看进程和资源占用(htop需安装),df -h查看磁盘空间使用情况,free -h显示内存使用状态,软件管理是Ubuntu的核心操作,使用apt命令需先更新软件列表:sudo apt update,升级已安装软件用sudo apt upgrade,安装软件包用sudo apt install package_name,卸载软件包用sudo apt remove package_name。
网络相关命令中,ifconfig或ip addr查看网络接口信息,ping www.baidu.com测试网络连通性,wget url下载网络文件,ssh username@ip远程登录其他主机,权限管理方面,chmod修改文件权限,如chmod 755 filename设置所有者可读写执行,其他用户可读执行;chown修改文件所有者,如sudo chown user:group filename,压缩与解压命令中,tar -czvf archive.tar.gz files/创建tar.gz压缩包,tar -xzvf archive.tar.gz解压,unzip filename.zip解压zip文件。
以下为常用命令速查表:

| 功能类别 | 命令示例 | 说明 |
|---|---|---|
| 文件列表 | ls -lah | 显示所有文件及详细信息 |
| 切换目录 | cd /home/user | 进入指定目录 |
| 创建文件 | touch test.txt | 创建空文件 |
| 删除目录 | rm -r old_folder | 递归删除目录 |
| 复制文件 | cp file1.txt file2.txt | 复制文件并重命名 |
| 查看文件内容 | cat file.txt | 显示文件全部内容 |
| 分页查看 | less long_file.txt | 分页浏览长文件 |
| 安装软件 | sudo apt install vim | 使用管理员权限安装软件 |
| 查看磁盘空间 | df -h | 以人类可读格式显示磁盘使用情况 |
| 测试网络 | ping 8.8.8.8 | 测试与Google DNS的连通性 |
相关问答FAQs:
-
问:为什么使用sudo命令时需要输入密码?
答:sudo命令允许普通用户以超级用户(root)权限执行操作,这是Linux系统的安全机制,输入密码是为了验证用户身份,防止未授权操作,确保系统安全,密码输入后,在短期内(通常为15分钟)再次使用sudo无需重复输入。 -
问:如何查找包含特定关键词的文件?
答:可以使用grep命令结合find或locate工具,在当前目录及其子目录中查找包含“error”的文本文件:grep -r "error" .;若按文件名查找,可使用locate -i "filename",其中-i参数表示不区分大小写,需注意,locate依赖于已建立的文件索引,首次使用前需运行sudo updatedb更新索引。

