Linux命令是Linux操作系统中用户与系统交互的核心方式,通过输入特定的指令来完成文件管理、系统监控、网络配置等任务,每个命令都有其特定的语法和功能,理解这些命令的含义对于高效使用Linux至关重要,以下将从常用命令的分类、语法结构、功能及示例等方面进行详细说明。

Linux命令通常由命令名称、选项和参数三部分组成,命令名称是必须的,用于指定执行的操作;选项以短横线“-”或双短横线“--”开头,用于修改命令的行为;参数则是命令操作的对象,如文件名、目录名等。ls -l /home命令中,“ls”是命令名称,“-l”是选项,表示以长格式显示文件信息,“/home”是参数,指定操作的目录。
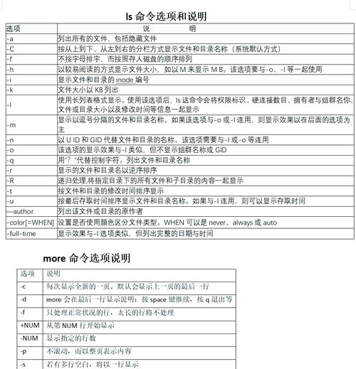
文件管理是Linux命令中最常用的功能之一。ls命令用于列出目录内容,-l选项显示文件的详细信息(如权限、所有者、大小、修改时间等),-a选项显示包括隐藏文件在内的所有文件。cd命令用于切换当前工作目录,cd ..返回上级目录,cd ~切换到用户主目录。cp命令用于复制文件或目录,-r选项表示递归复制目录,cp file1 file2将file1复制为file2。mv命令用于移动文件或目录,也可用于重命名文件,如mv oldname newname。rm命令用于删除文件,-r选项递归删除目录,-f选项强制删除不提示确认。mkdir命令用于创建目录,-p选项可创建多级目录,如mkdir -p dir1/dir2。touch命令用于创建空文件或更新文件的时间戳。
文本处理命令在Linux中也非常重要。cat命令用于连接并显示文件内容,cat file1 file2 > file3将file1和file2的内容合并到file3中。less命令用于分页显示文件内容,支持上下翻页和搜索功能。grep命令用于在文本中搜索匹配的行,-i选项忽略大小写,-r选项递归搜索目录,如grep -r "error" /var/log。sed命令用于流编辑文本,可实现替换、删除等操作,如sed 's/old/new/g' file将文件中的所有“old”替换为“new”。awk命令用于文本分析,基于列进行处理,如awk '{print $1, $3}' file打印文件的第一列和第三列。
系统监控命令帮助用户了解系统运行状态。top命令动态显示系统中运行的进程,按CPU、内存等排序。htop是top的增强版,提供更直观的界面和更多功能。ps命令用于显示当前进程状态,-ef选项显示所有进程的详细信息,-aux选项显示所有进程的资源使用情况。df命令用于显示磁盘空间使用情况,-h选项以人类可读格式显示(如KB、MB、GB)。du命令用于显示目录或文件的磁盘使用量,-sh选项显示总大小。free命令用于显示内存使用情况,-h选项以人类可读格式显示。uname命令用于显示系统信息,-a选项显示所有信息。

网络配置与调试命令用于管理网络连接。ifconfig命令用于配置和显示网络接口信息,ip命令是其替代品,功能更强大,如ip addr show显示网络地址信息。ping命令用于测试网络连通性,ping www.baidu.com测试与百度的连通性。netstat命令用于显示网络连接、路由表、接口统计等信息,-an选项显示所有连接的地址和端口号。ss命令是netstat的替代品,速度更快,-tuln选项显示所有监听的TCP和UDP端口。wget命令用于从网络上下载文件,-c选项支持断点续传。curl命令用于传输数据,支持多种协议,如curl -O www.example.com/file.zip下载文件并保持原文件名。
压缩与解压命令用于管理文件归档。tar命令用于打包和解包文件,-c选项创建档案,-x选项解压档案,-v选项显示详细过程,-f选项指定文件名,如tar -czvf archive.tar.gz dir/将dir目录压缩为archive.tar.gz。gzip命令用于压缩文件,-d选项解压文件,如gzip file压缩file为file.gz。unzip命令用于解压.zip文件,-d选项指定解压目录,如unzip archive.zip -d /tmp。
权限管理命令用于控制文件和目录的访问权限。chmod命令用于修改文件权限,-R选项递归修改目录权限,如chmod 755 file设置文件所有者可读写执行,其他用户可读执行。chown命令用于修改文件所有者,-R选项递归修改,如chown user:group file将文件所有者改为user,组改为group。chgrp命令用于修改文件所属组,如chgrp group file。
以下是部分常用命令的总结表格:

| 命令 | 功能描述 | 常用选项 | 示例 |
|---|---|---|---|
| ls | 列出目录内容 | -l(长格式)、-a(显示隐藏文件) | ls -l /home |
| cp | 复制文件或目录 | -r(递归复制) | cp -r dir1 dir2 |
| mv | 移动文件或目录、重命名 | -f(强制) | mv old.txt new.txt |
| rm | 删除文件或目录 | -r(递归删除)、-f(强制) | rm -rf dir/ |
| grep | 文本搜索 | -i(忽略大小写)、-r(递归) | grep -i "error" log.txt |
| ps | 显示进程状态 | -ef(所有进程)、-aux(资源使用) | ps -ef |
| df | 磁盘空间使用情况 | -h(人类可读) | df -h |
| ping | 测试网络连通性 | -c(发送次数) | ping -c 4 www.baidu.com |
| tar | 打包/解包文件 | -czvf(压缩)、-xzvf(解压) | tar -czvf archive.tar.gz dir/ |
相关问答FAQs:
-
问题:Linux命令中的选项和参数有什么区别?
解答:选项用于修改命令的行为或功能,通常以“-”或“--”开头,如ls -l中的“-l”表示以长格式显示;参数是命令操作的对象,如文件名、目录名等,如ls /home中的“/home”是参数,选项和参数都是可选的,具体取决于命令的需求。 -
问题:如何查看Linux命令的帮助信息?
解答:Linux命令通常提供内置的帮助文档,可通过以下方式查看:man 命令名:显示命令的详细手册页,如man ls查看ls命令的完整说明。命令名 --help:显示命令的基本用法和选项,如ls --help显示ls命令的帮助信息。- 部分命令还支持
info 命令名,提供更详细的交互式帮助文档。
