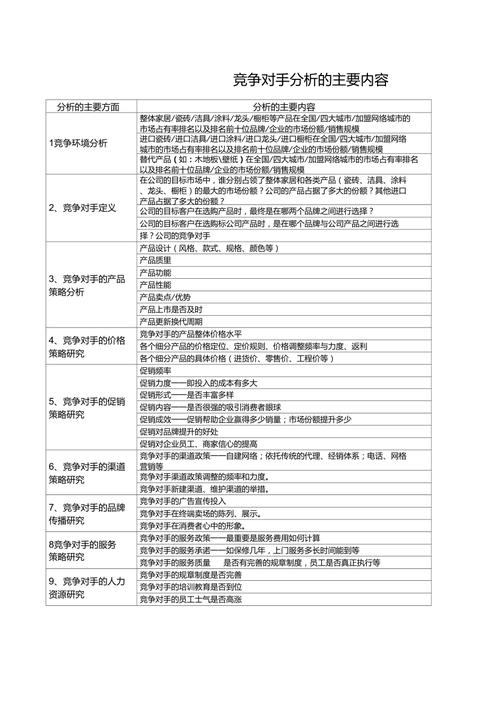
网站竞争对手分析是制定有效数字营销策略的关键步骤,通过系统化拆解对手的运营逻辑、优势短板及市场定位,能为自身优化提供明确方向,以下从分析框架、核心维度、执行工具及结果应用四个层面,详细拆解如何开展网站竞争对手分析。

明确分析目标与范围
在启动分析前,需先定义核心目标:是提升网站流量、优化转化率,还是抢占特定市场份额?目标不同,分析侧重点也不同,若目标是提升转化率,需重点研究对手的页面布局、表单设计及用户引导路径;若目标是扩大流量,则需关注对手的SEO策略、内容生态及外链建设。
界定竞争对手范围:直接竞争对手(提供同类产品/服务、覆盖相同用户群体)、间接竞争对手(满足用户相同需求但形式不同,如线下门店与电商平台)、潜在竞争对手(新兴品牌或跨界玩家),可通过行业报告、用户调研(如“您还了解哪些同类产品?”)、关键词搜索排名(如搜索核心词后出现的网站)等方式,列出3-5家核心竞争对手作为分析对象。
构建核心分析维度
基础数据与流量结构
通过工具获取对手的流量规模、来源及用户行为数据,判断其市场影响力,核心指标包括:
- 流量总量:利用SimilarWeb、SEMrush等工具,查看对手近6个月的月均访问量、跳出率、平均会话时长,判断其流量健康度,若某对手流量高但跳出率也高,可能说明内容与用户需求不匹配,存在优化机会。
- 流量来源:分析自然搜索、直接访问、社交媒体、付费广告、引荐流量占比,若对手60%流量来自自然搜索,说明其SEO策略成功,可重点研究其关键词布局;若付费广告占比高,需分析其广告创意、落地页设计及投放渠道。
- 用户画像:通过SimilarWeb的“受众兴趣”或Google Analytics(若对手数据公开),了解对手用户的年龄、性别、地域、设备偏好(移动端/PC端),为自身用户定位提供参考。
SEO策略与关键词布局
SEO是网站流量的核心来源,需拆解对手的“关键词-内容-外链”三层体系:

- 关键词覆盖:用Ahrefs、SEMrush导出对手的“自然关键词TOP100”,分析其核心词(如“跑步鞋推荐”)、长尾词(如“适合宽脚男士的缓震跑鞋”)、问题词(如“如何选择跑步鞋?”)的排名占比,重点关注排名前3且与自身业务强相关的关键词,判断是否存在“空白关键词”(即对手未覆盖但用户搜索量高的词)。 策略**:结合Google Search Console(若对手数据公开)或Ahrefs的“内容分析”,查看对手高排名页面的内容类型(文章、视频、工具页)、内容长度、更新频率、互动数据(点赞、评论、分享),若对手“教程类”内容平均阅读时长超5分钟且转化率较高,说明深度内容是其优势,可模仿并优化。
- 外链建设:通过Ahrefs的“外报”功能,分析对手的外链数量、域名权重(DR)、外链来源(高质博客、新闻媒体、行业论坛)、锚文本分布,重点关注“自然外链”(即非主动交换的高质链接),若某对手外链多来自权威行业网站,可尝试与其建立合作(如客座投稿、资源互换)。
用户体验与页面设计
用户体验直接影响转化率,需从“视觉呈现-功能实现-转化路径”三方面拆解对手:
- 视觉与布局:用Figma等工具截图对手首页、产品页、落地页,分析其色彩搭配、字体选择、图片风格、留白比例,若对手电商网站采用“红色+黄色”的强对比色按钮,且点击率高于行业平均,可测试类似设计在自身页面的效果。
- 功能与交互:检查对手网站的加载速度(用GTmetrix测试)、移动端适配(Google Mobile-Friendly Test)、导航栏逻辑(是否清晰分类)、搜索功能(是否支持模糊搜索、筛选条件),若对手“购物车”页面支持“一键保存地址”,且用户流失率低,可借鉴该功能设计。
- 转化路径:模拟用户完成核心动作(如注册、下单、咨询),记录需点击次数、表单字段数量、必填项是否合理,若对手的“注册”页面仅需3步(手机号-验证码-设置密码),且转化率达20%,说明其路径极简,可简化自身流程。
产品/服务与营销策略
分析对手的核心卖点、定价策略及营销渠道,判断其市场差异化优势:
- 产品/服务:列出对手的主营产品/服务,对比功能、价格、售后政策(如“7天无理由退换”“免费安装”),若对手主打“高端定制款”,且客单价高于行业30%,说明其用户对价格敏感度低,可尝试推出高附加值服务。
- 营销活动:通过对手官网、社交媒体(公众号、微博、小红书)、第三方平台(如大众点评、京东),分析其近期活动类型(满减、赠品、限时折扣)、活动节奏(大促节点如618、双11是否提前预热)、宣传渠道(是否投KOL、是否做直播),若对手在小红书的“笔记+直播”组合曝光量高,可布局该渠道的内容矩阵。
- 品牌口碑:用“百度指数”“微信指数”查看对手的品牌搜索热度,在“知乎”“小红书”“黑猫投诉”等平台收集用户评价,提炼高频好评点(如“物流快”“客服专业”)和差评点(如“质量不稳定”),为自身产品优化和危机公关提供参考。
选择合适的分析工具
| 工具类型 | 推荐工具 | 核心功能 |
|---|---|---|
| 流量分析 | SimilarWeb、SEMrush、Alexa | 流量规模、来源、用户画像 |
| SEO分析 | Ahrefs、SEMrush、百度搜索资源平台 | 关键词排名、外链、内容分析 |
| 用户体验 | GTmetrix、PageSpeed Insights | 页面加载速度、移动端适配 |
| 竞品监控 | 5118、站长工具、Brand24 | 关键词排名变化、品牌口碑、活动追踪 |
| 页面设计 | Figma、即时设计 | 页面截图、布局还原、设计元素分析 |
输出 actionable 报告并落地
分析完成后,需整理成可视化报告,避免堆砌数据,重点提炼“建议”。
- 发现:对手A的“跑步鞋测评”文章平均字数5000+,包含10张实拍图和3个视频,自然搜索流量占比40%。
- 问题:自身同类文章仅2000字,无视频,流量占比15%。
- 建议:将现有文章扩展至5000字,增加产品细节图和场景化视频,优化“选购指南”模块,并针对“如何选择跑鞋”等长尾词补充内容。
建议制定“竞品优化清单”,按优先级(如“高流量-低竞争”“高转化-易复制”)排序,明确负责人、时间节点及预期效果,定期复盘执行情况。

相关问答FAQs
Q1:竞争对手分析需要多久做一次?
A1:建议分为“定期深度分析”和“动态监控”两层,定期深度分析每季度1次,全面覆盖流量、SEO、体验等维度,用于调整长期策略;动态监控每周1次,重点关注关键词排名变化、新活动上线、外链新增等,及时响应市场变化(如对手突然加大广告投放,需检查自身流量是否受影响)。
Q2:如果竞争对手是行业巨头,数据量远超自身,如何找到突破口?
A2:避免与巨头正面硬拼“流量规模”,转而寻找“细分场景”或“差异化优势”。
- 细分场景:巨头主打“大众跑鞋”,可聚焦“扁平足专用跑鞋”“儿童防滑跑鞋”等细分需求,通过长尾词精准获客;
- 体验优化:若巨头客服响应慢,可主打“24小时在线咨询”“1小时极速退款”等服务体验,通过用户口碑建立差异化认知;
- 渠道创新:巨头侧重百度/微信,可布局新兴平台(如抖音短视频、B站测评),抢占年轻用户注意力,通过“小切口+深挖掘”,逐步建立自身竞争力。
