学习Linux命令是一个循序渐进的过程,需要结合理论实践、系统梳理和持续积累,对于初学者而言,首先要理解Linux命令的基本结构和执行逻辑,再逐步深入常用命令的使用,最终通过实际场景巩固技能,以下从学习方法、核心步骤、资源推荐和实践技巧四个方面展开详细说明。

建立基础认知,理解命令本质
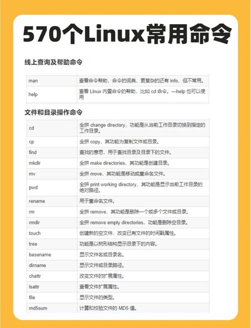
Linux命令的核心是“命令+选项+参数”的结构,例如ls -l /home中,ls是命令,-l是选项(用于显示详细信息),/home是参数(指定操作目录),初学者需先掌握这种语法模式,并理解终端(Terminal)的工作原理——它是用户与Linux系统内核交互的接口,通过输入命令让系统执行特定操作,建议从最基础的命令开始,如pwd(显示当前目录)、cd(切换目录)、ls(列出文件),这些命令能帮助你快速熟悉文件系统结构,这是后续学习的基础。
分模块系统学习,掌握核心命令
Linux命令数量庞大,但按功能可划分为文件管理、文本处理、系统监控、网络配置等模块,分模块学习可以避免盲目记忆,提高效率,以下是核心模块及常用命令的梳理:
| 模块类别 | 核心命令 | 功能说明 |
|---|---|---|
| 文件与目录管理 | ls, cd, pwd, mkdir, rm, cp, mv |
ls列出文件,cd切换目录,mkdir创建目录,rm删除文件,cp复制,mv移动/重命名 |
| 系统状态监控 | top, htop, ps, df, du, free |
top实时进程监控,htop增强版监控,ps查看进程,df磁盘空间,du目录大小,free内存使用 |
| 文件压缩与打包 | tar, gzip, zip, unzip |
tar打包/解包,gzip压缩/解压,zip/unzip处理ZIP格式 |
| 用户与权限管理 | sudo, chmod, chown, useradd, passwd |
sudo提权执行,chmod修改权限,chown修改所有者,useradd添加用户,passwd修改密码 |
学习时,每个模块先掌握2-3个高频命令,例如文件管理中的ls、cp、mv,文本处理中的grep、sed,通过man 命令名(如man ls)查看官方手册,了解命令的详细选项和用法,这是Linux学习的必备技能。
结合实践场景,强化动手能力
命令学习的核心在于“用”,脱离实践的纯记忆效果甚微,建议通过以下场景提升实操能力:

- 日常文件操作:在Linux系统中创建、复制、移动、删除文件和目录,使用
chmod修改文件权限(如chmod 755 script.sh),理解rwx权限位的含义。 - 日志分析:使用
grep在系统日志(如/var/log/syslog)中搜索关键词,结合awk提取特定字段(如awk '{print $1, $4}' log.txt)。 - 批量处理任务:编写简单脚本,结合
for循环和find命令批量重命名文件(如find . -type f -name "*.txt" -exec mv {} {}.bak \;)。 - 系统管理模拟:使用
ps查看进程,通过kill终止异常进程;用tar打包目录并压缩(如tar -czf backup.tar.gz /home/user)。
实践时推荐使用虚拟机(如VirtualBox)或云服务器(如阿里云ECS),避免误操作影响主机系统,遇到问题可善用--help选项(如ls --help)或搜索引擎,输入“Linux 命名+功能+报错信息”往往能快速找到解决方案。
善用学习资源,构建知识体系
优质资源能少走弯路,以下是推荐的学习路径:
- 入门书籍:《鸟哥的Linux私房菜》适合零基础,系统讲解命令和系统管理;《The Linux Command Line》侧重命令行实战,配有大量实例。
- 在线教程:菜鸟教程、Linux中国等网站提供命令速查和案例;慕课网、B站有免费视频课程,如“Linux命令行与Shell脚本编程”。
- 社区与文档:Stack Overflow、Reddit的r/linuxquestions板块可提问解惑;Linux内核官网(https://www.kernel.org/doc/)和各发行版文档(如Ubuntu Manual)权威且更新及时。
- 练习平台:通过LeetCode的Linux命令练习题(如“查找重复文件”)巩固技能;使用Docker容器快速搭建实验环境,避免环境配置干扰。
持续进阶,形成学习闭环
掌握基础命令后,需向更深层拓展:学习Shell脚本编程(如Bash),将多个命令组合实现自动化任务;了解管道()和重定向(>、>>),例如cat file.txt | grep "error" > error.log,实现命令间的协同工作,定期复盘学习内容,用思维导图梳理命令体系,例如将“文本处理”模块下的命令按功能(搜索、编辑、统计)分类,形成知识网络。
相关问答FAQs
Q1:Linux命令太多记不住,如何高效记忆?
A1:采用“分类+场景”记忆法,将命令按功能模块划分(如文件管理、文本处理),每个模块先记高频命令(如文件管理记ls、cp、mv),结合具体场景练习(如用cp备份文件),对于复杂命令(如sed),通过“小案例+反复练习”掌握,例如用sed 's/old/new/g' file.txt替换文本内容,多做几次自然熟悉,同时善用速查表(如Cheat Sheet)和man手册,遇到遗忘时快速查阅,逐步形成肌肉记忆。

Q2:学习Linux命令时,如何避免“学过就忘”?
A2:解决“遗忘”的关键是“输入+输出”结合,每天固定1-2小时动手操作,而非单纯看书;设定小目标,如“本周掌握文本处理命令”,完成后用脚本实现一个简单功能(如日志分析脚本),加入技术社区参与讨论,解答他人问题能加深理解;记录学习笔记,用Markdown整理命令用法和案例,定期回顾,尝试在真实项目中使用命令,如部署个人博客、配置服务器,将学习转化为实际需求,记忆会更牢固。
