Linux命令行指令是Linux系统中与操作系统交互的核心方式,通过输入特定的文本指令,用户可以高效地管理文件、运行程序、监控系统状态等,与图形界面相比,命令行操作更灵活、高效,尤其适合服务器管理和自动化任务,以下将从基础指令、文件操作、系统管理、网络工具及高级技巧五个方面,详细介绍常用Linux命令行指令及其使用场景。

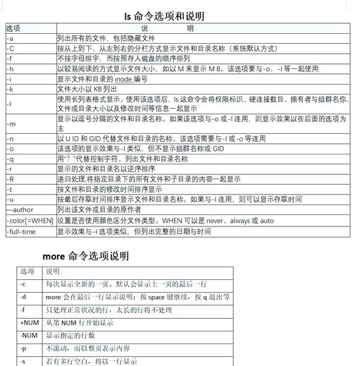
基础指令是Linux操作的入门关键。ls命令用于列出目录内容,结合-l选项可显示详细信息(如权限、所有者、大小),-a选项则显示隐藏文件(以开头的文件)。cd指令用于切换目录,cd ..返回上级目录,cd ~进入用户主目录。pwd命令显示当前所在工作目录的完整路径。mkdir用于创建新目录,如mkdir -p test/dir可递归创建多级目录;rmdir只能删除空目录,而rm -r可递归删除非空目录(需谨慎使用)。cp命令复制文件或目录,mv用于移动或重命名文件,rm则删除文件(-f强制删除,-i提示确认)。
文件操作指令是日常使用最频繁的部分。cat命令查看文件内容,适合小文件;less支持分页浏览,适合大文件。grep用于文本搜索,如grep "error" log.txt查找包含"error"的行。find指令按文件名、类型等条件查找文件,例如find /home -name "*.txt"查找home目录下所有txt文件。chmod修改文件权限,如chmod 755 script.sh设置所有者可读写执行,其他用户可读执行。chown更改文件所有者,如chown user:group file.txt。tar用于打包和解压文件,tar -czvf archive.tar.gz dir/将目录打包为gzip压缩文件,tar -xzvf archive.tar.gz解压。
系统管理指令帮助用户监控系统状态和进程。top动态显示进程资源占用,htop是其增强版(更直观)。ps查看当前进程,ps aux显示所有进程详细信息。kill终止进程,如kill -9 1234强制结束进程ID为1234的进程。df -h查看磁盘使用情况(-h以人类可读格式显示)。free -h查看内存使用情况。uname -a显示系统信息(内核版本、主机名等)。sudo以管理员权限执行命令,su切换用户(su -切换到root并加载环境变量)。
网络工具指令用于网络配置和故障排查。ping测试网络连通性,如ping google.com。ifconfig或ip addr查看和配置网络接口(ip addr show eth0查看eth0接口信息)。netstat -tuln显示监听的TCP/UDP端口。ss是netstat的替代工具,更高效。wget或curl下载文件,如wget https://example.com/file.zip。scp在主机间安全复制文件,如scp file.txt user@remote:/path/。ssh远程登录,如ssh user@remote_ip。

高级技巧指令能提升操作效率。alias创建命令别名,如alias ll='ls -l'后,输入ll即可执行ls -l。history查看命令历史,!n执行历史中第n条命令。&&和实现命令逻辑组合,如command1 && command2(command1成功才执行command2),管道符,将前一个命令的输出作为后一个命令的输入,如cat file.txt | grep "keyword"。xargs将输入转换为命令参数,如find . -name "*.log" | xargs rm删除所有log文件。nohup使命令在后台持续运行,即使终端关闭,如nohup command &。
以下为部分常用指令的总结:
| 指令 | 常用选项 | 功能描述 |
|---|---|---|
| ls | -l, -a, -h | 列出目录内容 |
| grep | -i, -r, -n | 文本搜索 |
| find | -name, -type, -size | 按条件查找文件 |
| chmod | +x, -w, 755 | 修改文件权限 |
| tar | -czvf, -xzvf | 打包/解压文件 |
| top | -p, -d | 动态监控进程 |
| ping | -c, -i | 测试网络连通性 |
| scp | -P, -r | 跨主机复制文件 |
相关问答FAQs:
Q1: 如何在Linux命令行中快速查找包含特定文本的文件?
A1: 可以使用grep命令结合-r(递归)和-l(仅显示文件名)选项,例如grep -r "error" /var/log/将在/var/log目录及其子目录中搜索包含"error"的文本,并输出匹配的文件路径,若需忽略大小写,可添加-i选项。

Q2: 如何在后台运行一个长时间执行的命令,并确保终端关闭后命令仍继续执行?
A2: 使用nohup命令结合&符号,例如nohup python script.py > output.log 2>&1 &。nohup使进程忽略挂断信号,>将标准输出重定向到文件,2>&1将错误输出也重定向到同一文件,&让命令在后台运行,之后可通过jobs查看后台任务,或使用ps命令确认进程状态。
