Linux作为开源操作系统的代表,其强大的命令行工具是系统管理和高效工作的核心,无论是系统管理员、开发者还是普通用户,掌握Linux命令都能显著提升操作效率,本文将详细介绍Linux命令的基础概念、常用命令分类、高级技巧及实际应用场景,并通过表格对比部分命令的参数差异,最后以FAQs形式解答常见疑问。

Linux命令的基本结构通常由“命令名+选项+参数”组成,例如ls -l /home中,ls是命令名,-l是选项,/home是参数,选项以短横线开头,用于修改命令的行为;参数则是命令操作的对象,理解这一结构是熟练使用Linux命令的第一步,命令的执行依赖于系统的环境变量,如PATH变量定义了命令的搜索路径,用户可以通过echo $PATH查看当前路径配置。
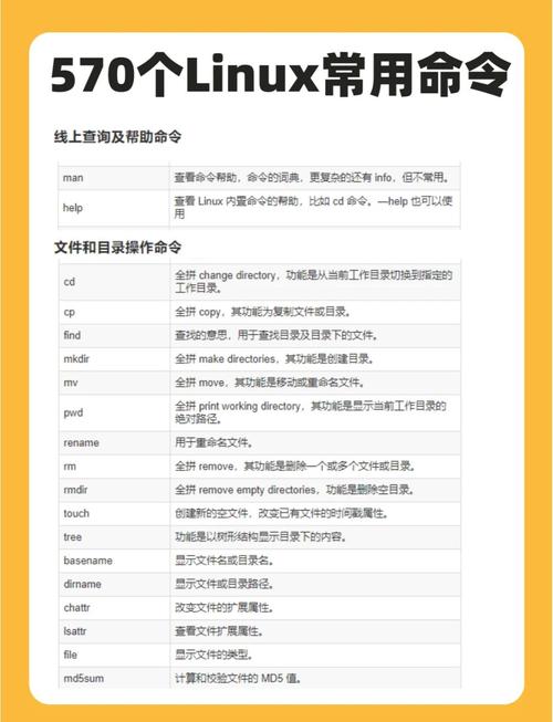
文件与目录管理命令
文件操作是Linux最基础的功能之一。ls命令用于列出目录内容,配合-a显示隐藏文件、-h以人类可读格式显示文件大小(如K、M、G),-l则显示详细信息(权限、所有者、大小等),创建文件和目录分别使用touch和mkdir,例如mkdir -p parent/child可递归创建多级目录,复制、移动和删除命令分别为cp、mv和rm,其中rm -rf需谨慎使用,会强制递归删除文件且无提示,文件权限修改通过chmod命令,如chmod 755 script.sh将脚本设为所有者可读写执行、其他用户可读执行,查看文件内容常用cat(小文件)、less(分页浏览)、head和tail(查看文件头尾),而grep则用于文本搜索,例如grep "error" log.txt过滤包含"error"的行。
系统与进程管理命令
系统监控是管理员的核心任务。top命令实时显示进程状态,按P按CPU排序、M按内存排序;htop是其增强版,提供更直观的界面,查看系统负载用uptime,显示1分钟、5分钟、15分钟的平均负载,磁盘空间通过df -h查看分区使用情况,du -sh *则统计当前目录下各子目录的大小,进程管理方面,ps aux列出所有进程,kill和killall用于终止进程,其中-9选项强制终止,网络命令中,ifconfig(或ip addr)查看网络接口,ping测试连通性,netstat -tuln监听端口状态,ss是其替代品,提供更快的速度。
文本处理与搜索命令
Linux的文本处理能力极为强大。sort对文件行排序,uniq去除重复行,常与sort结合使用,如sort file.txt | uniq -c统计重复次数。awk和sed是流编辑器,awk '{print $1}'打印每行第一列,sed 's/old/new/g'替换文本,压缩与解压命令中,tar -czvf archive.tar.gz dir/创建gzip压缩包,tar -xzvf archive.tar.gz解压。find命令用于文件搜索,如find / -name "*.log" -mtime +7查找7天前修改的.log文件。

高级技巧与自动化
命令行可以通过管道和重定向>、>>组合使用,例如cat error.log | grep "fatal" > critical_errors.log将错误日志中的致命错误输出到新文件,别名alias ll='ls -al'可简化常用命令,Shell脚本自动化重复任务,例如用for循环批量处理文件:for file in *.txt; do mv "$file" "old_$file"; done。cron定时任务设置定期执行命令,如0 2 * * * /backup/script.sh每天凌晨2点运行备份脚本。
命令参数对比表
| 命令 | 常用选项 | 功能说明 |
|---|---|---|
ls |
-l |
显示详细权限、所有者、大小等 |
-a |
包含隐藏文件(以开头) | |
grep |
-i |
忽略大小写搜索 |
-r |
递归搜索目录 | |
find |
-name |
按文件名搜索 |
-type f |
仅搜索文件 | |
tar |
-c |
创建归档 |
-x |
解压归档 |
相关问答FAQs
Q1: 如何快速查找大文件并清理磁盘空间?
A1: 使用find命令按文件大小搜索,例如find / -type f -size +100M查找大于100MB的文件,清理时需谨慎,建议先mv至回收目录而非直接rm,避免误删重要文件,定期运行logrotate管理日志文件,防止日志过大占用空间。
Q2: Linux命令中&和nohup的区别是什么?
A2: &将命令置于后台执行,但终端关闭时进程会终止;nohup使进程忽略挂起信号,输出默认写入nohup.out,适合长时间任务,两者结合使用nohup command &可实现后台持久运行,例如nohup python train.py &在后台运行训练脚本且退出终端后不中断。

