在Linux操作系统中,命令行是与系统交互的核心方式,熟练掌握基本命令是高效管理Linux系统的基础,Linux命令通常由命令名、选项和参数组成,基本格式为“命令名 [选项] [参数]”,其中选项以短横线“-”开头,用于调整命令的行为,参数则是命令操作的对象,以下将详细介绍Linux常用基本命令及其使用方法,帮助用户快速入门。

文件和目录管理命令是Linux中最常用的命令之一。ls
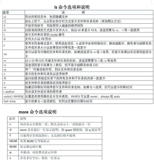
命令用于列出目录内容,常用选项包括-l
(以长格式显示,包含权限、所有者、大小等信息)、-a
(显示所有文件,包括隐藏文件)、-h
(以人类可读的格式显示文件大小,如K、M、G)。ls -lah
会以长格式、显示隐藏文件并人性化显示大小。cd
命令用于切换目录,cd ..
返回上一级目录,cd ~
切换到当前用户的主目录,cd -
在最近两次目录间切换。pwd
命令显示当前所在的工作目录路径。mkdir
用于创建目录,mkdir -p
可递归创建多级目录,例如mkdir -p /tmp/test/a/b
会一次性创建不存在的父目录。touch
命令用于创建空文件或更新文件的时间戳,如touch newfile.txt
。cp
命令用于复制文件或目录,cp -r
可递归复制目录,cp -p
保留文件属性,例如cp -r /source /destination
。mv
命令用于移动文件或目录,也可用于重命名,如mv oldname.txt newname.txt
或mv file.txt /tmp/
。rm
命令用于删除文件或目录,rm -f
强制删除不提示,rm -r
递归删除目录,例如rm -rf /tmp/oldfiles
需谨慎使用,因为删除后无法恢复。
查看命令同样至关重要。cat
命令用于查看文件内容并输出到终端,适合查看小文件,如cat file.txt
。more
和less
命令用于分页查看大文件,more
只能向前翻页,less
支持前后翻页和搜索,例如less largefile.txt
,按q
退出。head
命令用于查看文件开头内容,head -n 10 file.txt
显示前10行,默认显示前10行。tail
命令用于查看文件末尾内容,tail -n 5 file.txt
显示末尾5行,tail -f
可实时跟踪文件内容变化,常用于查看日志文件。grep
命令用于文本搜索,grep "keyword" file.txt
在文件中搜索包含关键词的行,-i
选项忽略大小写,-r
选项递归搜索目录,例如grep -r "error" /var/log/
。
系统信息和管理命令帮助用户了解系统状态并进行基本管理。uname
命令显示系统信息,uname -a
显示所有信息,包括内核名称、主机名、内核版本等。top
命令实时显示系统进程资源占用情况,按q
退出,htop
是top
的增强版,界面更友好。ps
命令查看当前进程,ps aux
显示所有进程的详细信息,grep ps
可过滤特定进程,例如ps aux | grep nginx
查看nginx进程。kill
命令用于终止进程,kill -9
强制终止,需提供进程ID(PID),例如kill 1234
。df
命令查看磁盘空间使用情况,df -h
以人类可读格式显示,例如df -h /
查看根分区使用情况。du
命令查看目录或文件大小,du -sh *
显示当前目录下各文件和目录的总大小。free
命令查看内存使用情况,free -h
以人类可读格式显示,例如free -h
查看内存和交换分区的使用量。
权限管理命令用于控制文件和目录的访问权限,Linux权限分为读(r)、写(w)、执行(x),分别对应数字4、2、1,权限对象为所有者(u)、所属组(g)、其他用户(o)。chmod
命令修改权限,chmod 755 file.txt
设置所有者读写执行,所属组和其他用户读执行;也可用符号法,如chmod u+x file.txt
为所有者添加执行权限。chown
命令修改所有者,chown user:group file.txt
同时修改所有者和所属组,例如chown root:root /etc/passwd
。chgrp
命令修改所属组,chgrp groupname file.txt
。
网络相关命令用于网络配置和故障排查。ifconfig
或ip addr
查看网络接口信息,ifconfig eth0 up/down
启用或禁用网卡。ping
命令测试网络连通性,ping www.baidu.com
持续发送ICMP请求。netstat
查看网络连接状态,netstat -tuln
显示监听的TCP和UDP端口,ss
是netstat
的替代工具,功能更强大。wget
或curl
用于下载文件,wget http://example.com/file.zip
下载文件,curl -I www.baidu.com
查看HTTP响应头。

压缩和解压命令常用于文件打包和传输。tar
命令是Linux下最常用的打包工具,tar -czvf archive.tar.gz /path/to/dir
打包并gzip压缩,-c
创建,-z
gzip压缩,-v
显示过程,-f
指定文件名;解压用tar -xzvf archive.tar.gz
。zip
和unzip
用于.zip格式,zip -r archive.zip /path/to/dir
递归打包,unzip archive.zip
解压。
以下是相关问答FAQs:
Q1: 如何在Linux中查找包含特定文本的所有文件?
A1: 可以使用grep
命令结合-r
选项递归搜索目录,例如在当前目录下搜索包含"error"的文本文件,命令为grep -r "error" . --include="*.txt"
,其中--include
指定文件扩展名,也可用--exclude
排除特定文件。
Q2: Linux中如何查看后台运行的进程并终止不需要的进程?
A2: 首先使用ps aux
查看所有进程,通过管道和grep
过滤目标进程,如ps aux | grep nginx
;找到进程ID(PID)后,使用kill PID
终止进程,若进程无响应,可用kill -9 PID
强制终止,但可能导致数据丢失,需谨慎操作。