在Linux系统中,命令行是与系统交互的核心方式,掌握常用命令能极大提升操作效率,若需获取Linux命令大全资源,可通过多种途径实现,包括在线文档下载、电子书获取、手册页(man)本地化等,以下从资源类型、获取方法及常用命令分类进行详细说明,并附相关FAQs。

(图片来源网络,侵删)
Linux命令大全资源类型及获取方式
-
在线文档与PDF下载
许多技术社区和开源平台提供整理好的Linux命令手册,通常以PDF或HTML格式打包下载。- Linux Command Library(linuxcommand.org):收录超过1000个命令的详细说明,支持PDF下载。
- GitHub开源项目:如“linux-command”系列仓库,包含命令示例和用法总结,可直接克隆或下载ZIP文件。
- 国内技术博客平台:如CSDN、博客园等,有用户整理的命令大全文档,部分提供免费下载。
-
电子书与教程资源
- 《鸟哥的Linux私房菜》《Linux命令行与Shell脚本编程大全》等经典书籍的配套资源,可在出版社官网或开源社区获取电子版。
- O’Reilly平台:提供《Linux Pocket Guide》等电子书,部分可通过免费试用或购买下载。
-
手册页(man)本地化
Linux系统内置的man命令是查询命令最权威的方式,可通过以下方式离线使用:- 安装
manpages和manpages-zh(中文手册)包:sudo apt install manpages manpages-zh # Debian/Ubuntu sudo yum install man-pages man-pages-zh-CN # CentOS/RHEL
- 手册页默认存放在
/usr/share/man/目录,可通过man 命令名查看,如man ls。
- 安装
常用Linux命令分类速查表
以下为部分核心命令的分类及功能概述,更完整的列表可通过上述资源获取:

(图片来源网络,侵删)
| 分类 | 命令 | 功能描述 |
|---|---|---|
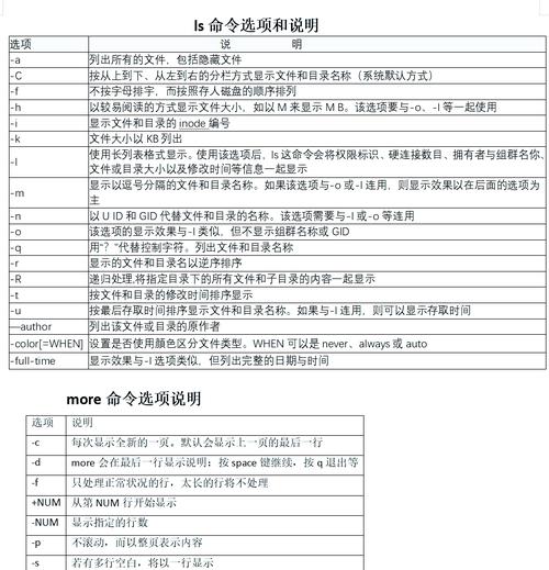
| 文件管理 | ls | 列出目录内容 |
| cp | 复制文件或目录 | |
| mv | 移动/重命名文件或目录 | |
| rm | 删除文件或目录 | |
| 目录操作 | cd | 切换工作目录 |
| pwd | 显示当前工作目录路径 | |
| mkdir | 创建新目录 | |
| rmdir | 删除空目录 | |
| 文本处理 | cat | 查看文件内容 |
| grep | 文本搜索过滤 | |
| sed | 流编辑器,文本替换处理 | |
| awk | 文本分析工具 | |
| 系统信息 | top/htop | 实时进程监控 |
| df | 查看磁盘空间使用情况 | |
| free | 查看内存使用情况 | |
| 网络工具 | ping | 测试网络连通性 |
| ifconfig/ip | 配置或查看网络接口 | |
| ssh | 远程登录服务器 | |
| 压缩打包 | tar | 打包/解包文件(如.tar.gz) |
| zip/unzip | 压缩/解压ZIP文件 |
命令学习建议
- 优先掌握基础命令:如
ls、cd、cp、mv、rm、grep等,日常操作高频使用。 - 结合实践学习:通过
man命令查看帮助,或使用--help选项(如ls --help)获取简要用法。 - 善用脚本自动化:结合
bash脚本将多个命令组合,提升效率。
相关问答FAQs
Q1: 如何在Linux系统中离线查看所有命令的手册页?
A1: 可通过apropos或man -k命令搜索命令,例如apropos copy会显示与“复制”相关的命令及其手册页,提前安装manpages包(如sudo apt install manpages)后,即使无网络也可通过man 命令名查看完整手册。
Q2: 有没有推荐的Linux命令学习路线图?
A2: 建议按以下阶段学习:
- 基础阶段:掌握文件/目录操作(
ls、cp、mv)、文本处理(cat、grep)、用户管理(useradd、passwd)。 - 进阶阶段:学习权限管理(
chmod、chown)、进程管理(ps、kill)、网络配置(ssh、netstat)。 - 高级阶段:学习Shell脚本编程、系统服务管理(
systemctl)、性能监控(top、iotop),推荐结合《鸟哥的Linux私房菜》和实验环境(如VirtualBox+CentOS)实践操作。

(图片来源网络,侵删)
