在Linux操作系统中,处理文本文件是日常管理任务的核心部分,掌握高效的文本打开命令能够显著提升工作效率,Linux提供了多种命令行工具用于查看、编辑和管理文本文件,这些工具功能各异,适用于不同场景,以下将详细介绍常用的文本打开命令及其使用方法、参数和适用场景。

最基本的文本查看命令是cat,其名称来源于“concatenate”(连接)的缩写,主要用于显示文件内容或合并多个文件,使用cat filename可以直接在终端输出文件的全部内容,但对于大文件,这种显示方式会快速滚屏,难以阅读,为解决这一问题,cat提供了-n参数用于显示行号,-b参数用于非空行编号,-s参数则用于压缩连续的空行。cat -n test.txt会在每行文本前添加行号,方便定位内容。cat的局限性在于不适合直接编辑文件,更适合查看短小或需要快速合并的文本。
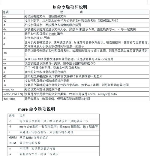
对于需要分页显示的文件,more和less命令更为实用。more命令允许用户逐页查看文件内容,通过空格键翻页、回车键换行,但在向前翻页时功能有限,相比之下,less命令功能更强大,支持前后双向翻页(使用上下箭头键)、关键词搜索(通过和命令)、跳转至指定行(通过g和G键)等操作,因此被广泛推荐用于查看大文件。less document.log打开文件后,用户可以通过/error搜索包含“error”的行,或按q键退出查看。less还支持同时打开多个文件,通过n和p切换文件,适合需要对比不同文件内容的场景。
若需快速查看文件开头或结尾的部分内容,head和tail命令是高效选择。head默认显示文件的前10行,通过-n参数可指定行数,如head -20 file.txt显示前20行;而tail默认显示文件的末尾10行,同样支持-n参数调整显示行数。tail的-f参数尤为实用,用于实时跟踪文件内容变化,例如查看日志文件时,tail -f /var/log/syslog会持续输出新增内容,直到用户按Ctrl+C终止。tail的-c参数可按字节显示,如tail -c 100 file.txt显示文件的最后100个字节。
对于需要编辑文本文件的场景,nano和vim是两种主流的命令行编辑器。nano以简洁易用著称,启动后底部显示常用快捷键(如Ctrl+O保存、Ctrl+X退出),适合新手快速编辑小型文本文件,而vim功能强大,支持语法高亮、多窗口编辑、宏录制等高级功能,但学习曲线较陡峭。vim有三种模式:普通模式(用于导航和命令)、插入模式(用于输入文本)、可视模式(用于选择文本),用户可通过i进入插入模式,Esc返回普通模式。vim config.py打开文件后,输入wq保存并退出,q!则强制退出不保存,对于需要批量处理文本的场景,sed(流编辑器)和awk(文本处理工具)也能实现“打开-编辑-输出”的流程,例如sed 's/old/new/g' file替换文件中的所有“old”为“new”。

以下是常用文本命令的对比总结:
| 命令 | 主要功能 | 常用参数 | 适用场景 |
|---|---|---|---|
| cat | 显示或合并文件内容 | -n(显示行号)、-b(非空行编号) |
查看短文件、合并文件 |
| less | 分页查看文件(支持双向导航) | -N(显示行号)、(搜索) |
查看大文件、需要搜索或跳转时 |
| head | 显示文件开头部分 | -n(指定行数)、-c(指定字节数) |
快速查看文件前几行 |
| tail | 显示文件结尾部分 | -n(指定行数)、-f(实时跟踪) |
查看日志、监控文件变化 |
| nano | 简单文本编辑器 | -i(自动缩进)、-m(显示鼠标) |
快速编辑小型文件、新手使用 |
| vim | 高级文本编辑器 | i(插入模式)、wq(保存退出) |
复杂编辑、编程、需要高亮时 |
在实际使用中,可根据文件大小、编辑需求和个人习惯选择合适的命令,查看系统日志优先使用tail -f,阅读配置文件适合less,而快速修改配置则用nano,熟练掌握这些命令后,Linux文本处理将变得高效而灵活。
相关问答FAQs
-
问:
cat、more和less命令有什么区别?如何选择?
答:cat直接输出全部内容,适合短文件或合并文件;more支持分页但只能向后翻页;less支持双向翻页、搜索等高级功能,适合大文件和复杂查看,若只需快速查看短文件用cat,需分页且无需回翻用more,需频繁搜索或回翻则用less。
(图片来源网络,侵删) -
问:使用
tail -f实时查看日志时,如何退出命令?**
答:在tail -f运行过程中,按Ctrl+C组合键可终止命令并返回终端,若需暂停跟踪,可按Ctrl+S,恢复跟踪则按Ctrl+Q。
