学习Linux命令是一个循序渐进的过程,需要结合理论理解、实践操作和持续积累,对于初学者而言,掌握正确的方法可以事半功倍,避免陷入“死记硬背却不会灵活运用”的困境,以下是系统学习Linux命令的详细步骤和建议,帮助你从零基础逐步成长为Linux高手。

要明确Linux命令学习的核心目标:理解命令的底层逻辑而非机械记忆,Linux命令的设计遵循“单一职责原则”,每个命令通常只完成一个特定任务,而复杂操作则通过命令组合实现,这种设计哲学使得命令学习具有规律性,例如命令的基本结构通常为“命令选项参数”,其中选项用于调整命令行为(如-l表示长格式、-a表示全部),参数则是命令作用的对象(文件名、目录名等),掌握这一通用结构后,学习新命令时就能快速上手。
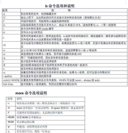
理论学习阶段,建议从基础命令入手,逐步构建知识框架,初期应重点掌握文件和目录操作命令,如ls(列出目录内容)、cd(切换目录)、pwd(显示当前路径)、mkdir(创建目录)、rm(删除文件)、cp(复制文件)、mv(移动/重命名文件)等,这些是日常操作中最常用的工具,接着学习文本处理命令,如cat(查看文件内容)、grep(文本搜索)、sed(流编辑器)、awk(文本分析工具),它们在处理日志、配置文件时至关重要,系统管理命令如top(进程监控)、ps(进程查看)、tar(文件打包)、chmod(权限修改)等,则是理解Linux系统运行机制的基础,理论学习时,建议结合《鸟哥的Linux私房菜》等经典教材,或通过在线文档(如man命令、info页)查询每个命令的详细用法和选项说明,重点关注常用选项的作用和示例。
实践操作是Linux命令学习的灵魂,理论学习必须通过实践来巩固,建议在虚拟机或云服务器上搭建Linux环境(如Ubuntu、CentOS),避免直接在生产环境操作,初期可以从模拟真实场景的任务入手,创建一个目录并复制文件到其中”“查找包含特定关键词的日志行”“打包压缩指定文件夹”等,遇到问题时,优先尝试使用man命令或--help选项查看命令帮助,培养独立解决问题的能力,随着熟练度提升,可以尝试更复杂的任务,如编写简单的Shell脚本自动化重复操作,或通过管道符(|)和重定向(>、>>)组合多个命令完成数据处理,使用“ps aux | grep nginx | awk '{print $2}'”命令组合可以快速查找nginx进程的PID,这种命令组合能力是Linux高手的核心技能之一。
持续积累和刻意练习是提升的关键,Linux命令数量庞大,但常用命令仅约100个左右,其余命令可根据实际需求逐步学习,建议建立个人命令笔记,记录常用命令的用法、选项和典型场景,方便随时查阅,可以通过参与开源项目、运维实践或挑战在线实验平台(如Linux Journey、OverTheWire)来丰富实战经验,在学习过程中,要注重理解命令的执行逻辑,例如为什么rm命令删除目录时需要-r选项,为什么chmod 755赋予文件特定权限,这种理解性记忆比死记硬背更牢固,观察Linux社区中的命令使用技巧,例如通过“alias”命令设置自定义别名简化常用操作,或利用“history”命令和快捷键(如Ctrl+R)快速检索历史命令,都能大幅提升操作效率。

为了更直观地展示命令学习的优先级,以下是常用命令的分类及核心功能概览:
| 命令类别 | 常用命令 | 核心功能 |
|---|---|---|
| 文件目录操作 | ls, cd, pwd, mkdir, rm, cp, mv | 浏览目录、切换路径、创建/删除/复制/移动文件 |
| 文本处理 | cat, grep, sed, awk, head, tail | 查看文件内容、搜索文本、编辑/分析文本、查看文件头尾 |
| 系统监控与管理 | top, ps, df, du, tar, chmod | 查看进程、监控资源、磁盘管理、文件打包、权限修改 |
| 网络配置 | ping, ifconfig, netstat, ssh | 网络连通性测试、网卡配置、端口查看、远程登录 |
| 用户与权限管理 | sudo, useradd, passwd, chown | 提权执行、用户创建/密码修改、文件所有者变更 |
在学习的不同阶段,侧重点应有所调整,初级阶段以掌握基础命令和简单操作为主,能够独立完成文件管理、文本搜索等任务;中级阶段侧重命令组合和脚本编写,能够利用管道、重定向等特性处理复杂数据;高级阶段则需深入系统底层,理解命令与内核、文件系统的交互机制,并具备性能优化和故障排查能力。
保持学习的耐心和好奇心至关重要,Linux命令学习并非一蹴而就,遇到挫折时不要气馁,可以通过加入技术社区(如Linux中国、V2EX)与他人交流,或观看视频教程(如B站上的Linux课程)加深理解,每一次命令的输入和问题的解决,都是对Linux认知的一次深化,长期坚持下来,你会发现命令行不再是“洪水猛兽”,而是得心应手的强大工具。
相关问答FAQs

Q1:学习Linux命令需要记住所有选项吗?
A1:不需要,Linux命令的选项繁多,但实际工作中常用选项仅占少数,建议先掌握核心命令的基本用法和常用选项(如ls的-l、-a,grep的-i、-n),其余选项可通过man命令或--help选项随时查询,重点理解选项的作用逻辑,-”通常表示开关选项(如-v表示显示详细信息,-v表示不显示),数字选项(如chmod 755)等,这样遇到新选项时也能快速理解其功能。
Q2:如何高效记忆Linux命令?
A2:结合场景记忆和刻意练习是最有效的方法,将命令与实际应用场景绑定,用tar打包日志文件”“用grep过滤错误日志”,通过反复操作形成肌肉记忆,利用联想记忆法,rm”联想到“remove”,“cp”联想到“copy”,通过命令名称的英文含义辅助记忆,编写Shell脚本实现小目标(如自动备份文件、批量重命名)时,会自然调用多个命令,这种“任务驱动式”学习能显著提升记忆效果。
